Table of Contents
USCIM Wiki
QUICK REFERENCE
County Numbers | Keck Numbers | Norris Numbers | Health Care Interpreter Extensions | eConsult | LACUSC Remote PC | Keck Portal | NERF | Zoom Links | Printers | REDCap | Dot Phrases | Norris (UpToDate | Library) | CURES | Map
Guidelines: USPSTF | ACC | Pulm/CCM | IDSA | NCCN (Cancer, Screening, Supportive ) | ASCO | ASH | ACG | AASLD | KDIGO | Endo | Rheum | Rads | AUA
Orders: Radiology Orders
Forms: ROI | POLST | AMA | Special Labs | Special Lab Forms
Orientation: Keck/Norris (password required) | Order Times | Custom Discharge Instructions | Import VCF
COVID: Anticoagulation | Medications
Meds: Equivalent Dosing | Dialyzable | QT prolonging | Perioperative Meds
ICU OnePager: ARDS | Vents | Peak Pressures | NIPPV | NC | Shock | Pressors | Acid/Base
Crit Care: Sedation | Pressors | Vents | Spontaneous Breathing Trial
Neuro: Spinal Cord Syndromes | Nerve Roots | Headaches
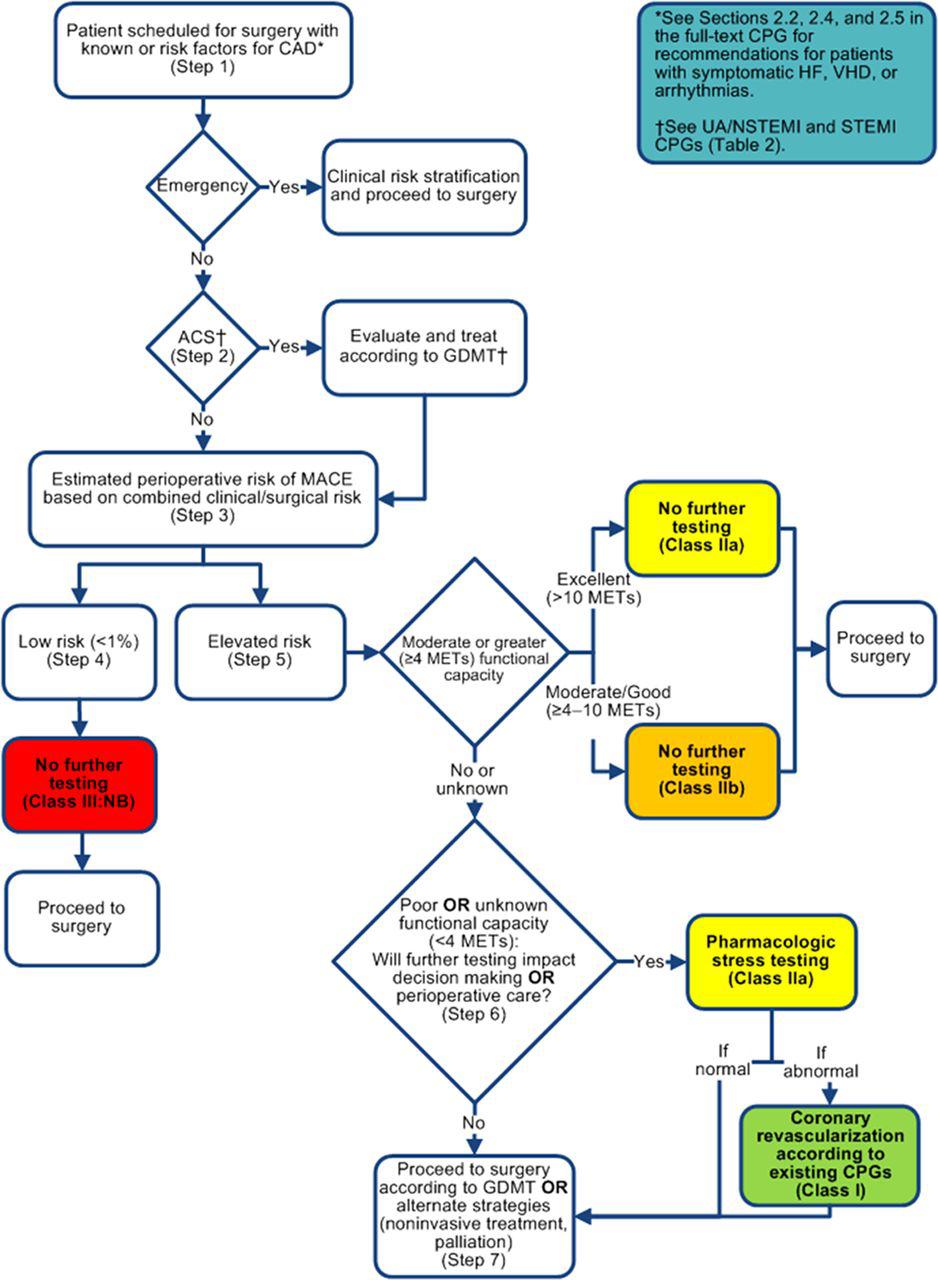
Cards: EKG | ACS (Overview | Meds) | Cardiac Risk Strat | Coronary Artery Distribution (EKG) | Murmurs | Cholesterol Guidelines | Anticoagulation + Antiplatelet | Shock
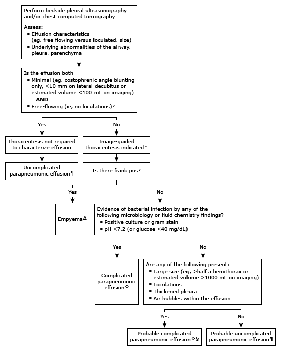
Pulm: Pulmonary Nodules | Pleural Effusions | Pulm/CCM|Guidelines| | Inhalers
GI/Liver: GI/Liver Cheatsheet | Colonoscopy | Dyspepsia | H. pylori diagnosis | H. pylori treatment | Crohn's/UC | LFTs | HBV serologies (CDC) | LiverTox
Renal: Electrolyte repletion | Hyponatremia | Nephrotic/Nephritic | Glomerular Disease | RTA | Phosphate Binders | Diuretics
Onc: Hem/Onc Wiki | CTCAE v5.0 | IHC Patterns | Tumor Markers
Heme: Cell Wiki
Endo: Hyperparathyroidism | Amenorrhea | Hypogonadism | Thyroid Labs | Thyroid Nodule | Cushing's Workup | Adrenal Insufficiency Etiology | Adrenal Incidentoloma
Diabetes: Guidelines | DKA | Orals (DHS | Flowsheet) | Targets
ID: UCSF ID | Duke Criteria | AIDS | CSF Meningitis | CSF Analysis | C. diff treatment | PPD
Antibiogram: Full | Gram Negatives | Gram Positives
Rheum/MSK: Joint Arthritis | Scleroderma | Synovial Crystals | Connective Tissue Disease
Outpatient: Vaccination schedule (CDC) | Nicotine Therapy | Headaches | Migraine ppx | Secondary Hypertension | Dermatology Terms | STOPBANG (ENG | ESP | ZH | KOR)
Psych: PHQ-9/GAD-7 (ENG | ESP) | Psych Meds
Kaiser Guidelines: ASCVD Primary | ASCVD Secondary | Asthma | Cervical Cancer | Colon Cancer | COPD | T1DM | T2DM | HCV Screening | HIV | Insomnia | Lung | Osteoporosis | STI | Tobacco
Women's Health: Benign Breast | Menopause | Vaginal Discharge | Abnormal Pap
Urology: AUA | Nate Chertack Quick Ref | Hematuria
Ophtho: Abbreviations
NCCN:
- Heme: ALL (Adults | Peds) | AML | CLL | CML | Hairy Cell | Hodgkin's (Adult | Peds) | Multiple myeloma | Amyloidosis | Waldenstroms | MDS | Myeloid/Lymphoid with Eosophinophilia | Myeloproliferative Neoplasms | B-cell | Pediatric BCL | T-cell | Mastocytosis
- Onc: Kaposi | Anal Carcinoma | Bladder | Bone | Breast | CNS | Cervical | Colon | Esophageal | Gastric | GIST | Gestational Stromal Tumor| Head and Neck | Hepatobiliary || Kidney | Mesothelioma | Melanoma | Uveal melanoma | Neuroendocrine | Primary Cutaneous | Non-melanoma skin cancer | Dermatofibrosarcoma | Merkel | Squamous Cell Carcinoma | NSCLC | Occult | Ovarian | Pancreatic | Penile | Prostate | Rectal | Small Bowel | SCLC | Sarcoma | Testicular | Thymic | Thyroid | Uterine | Vulvar
- Other: VTE | Infection | irAE | HSCT | Growth Factors | Pain | Antiemesis | Distress | Fatigue | Palliative | Smoking | Survivorship
DHS Guidelines
Logistics
- HIPAA Bridge - Set up/Restore Access or From Browser
Outside Resources
General Medicine
Resident Survival Guide
- Resident Survival Guide - Requires Intranet link
Other
Lectures and Other Materials
Cardiology
Endocrine
GI/Liver
Hematology
- Transfusion Reactions - Dr. Young
Infectious Disease
Oncology
- How to order imaging - From oncology specialty clinics